
Villetta in vendita a marausa
codice 045VA15FE
270.000 €
Vani 6
Bagni 2
Superfice 140mq




6
2
140mq
270.000 €
Caratteristiche
Codice
045VA15FE
Prezzo
270.000 €
Tipo Contratto
Vendita
Superfice
140mq
Città
Misiliscemi (TP)
Tip. Immobile
Villa a schiera
Condizioni
Nuova costruzione
Vani
6
Cucina
Abitabile
Bagni
2
Classe Energetica
A
Zona immobiliare
Mare
Numero di piani
2
Ascensore
No
Camere da letto
3
Soggiorno
Si
Ripostiglio
Si
Lavanderia
Si
Mansarda
No
Soffitta
No
Cantina
Si
Terrazzo
Si
Balcone
Si
Poggiolo
No
Ingresso indipendente
Si
Anno di costruzione
2025
Stile Architettonico
Moderno
Giardino
Privato
Aria Condizionata
Predisposizione
Riscaldamento
Centralizzato
Pannelli fotovoltaici
No
Pannelli solari
No
Impianto Geotermico
No
Antincendio
No
Descrizione
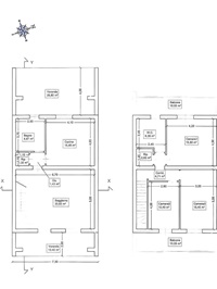
Tecnoaffari propone in vendita a Marausa una splendida villetta a schiera di nuova costruzione, caratterizzata da una suggestiva vista sulle isole e da spazi generosi, perfetti per una famiglia. Al piano terra si sviluppa un elegante ingresso che conduce al luminoso salone, una cucina abitabile ideale per pranzi e cene conviviali, un bagno moderno e una funzionale dispensa. La zona notte, al primo piano, offre tre camere da letto, un secondo bagno e un ripostiglio con accesso diretto al terrazzo, dove è possibile istallare il fotovoltaico e solare termico. La proprietà si estende su un lotto di 400 mq sul retro e 200 mq sul fronte, garantendo ampi spazi esterni per il relax e le attività all’aperto. A soli 20 metri dalla casa si trova inoltre un ulteriore appezzamento di terreno con 14 alberi di olivo, perfetto per chi ama la natura e desidera produrre il proprio olio. Una soluzione esclusiva che unisce comfort moderno, bellezza paesaggistica e il fascino della tradizione siciliana.
Mostra di più